top of page
此網站是使用
.com
網站幫手設計的。立即用來製作您的網站吧!
立即開始
HOME 项目概览(2025 Q1已更新)
PORTFOLIO 个人作品集
Slime Sensory Museum
Idol Cultivation Show and Fan Culture
TOP TOY 环境设计 旧建筑空间改造
GAZE ME
Embrace Our Own Unique Skin
Emotional Chamber of Secrets VR建模与声音再造
Moon & Reunion月圆 产品包装落地项目
Yutian's Birthmark 胎记
景区地图 线下版
Handmade Letter字体
AI TYPE 人工智能生成字体
THESIS 毕设
THESIS 毕设
Commercial Art Projects 落地商业项目
展览策划 硬笔书法展2023
展览设计 “ 历史 现状 未来 ” 曲艺展 苏州工业园区博览中心 2024
书籍排版 北京探路者户外用品股份有限公司 2024
包装 月饼礼盒项目 参展 落地 2023
线下 5A级景区地图 2023
其他小型商单 2018-2024
时尚快消品牌 NONALOGY 2019-2022
4A广告公司 上海奥美 2019
ABOUT ME 简历
中文版 共2页
ENGLISH VISION For 2 Pages
更多
Use tab to navigate through the menu items.
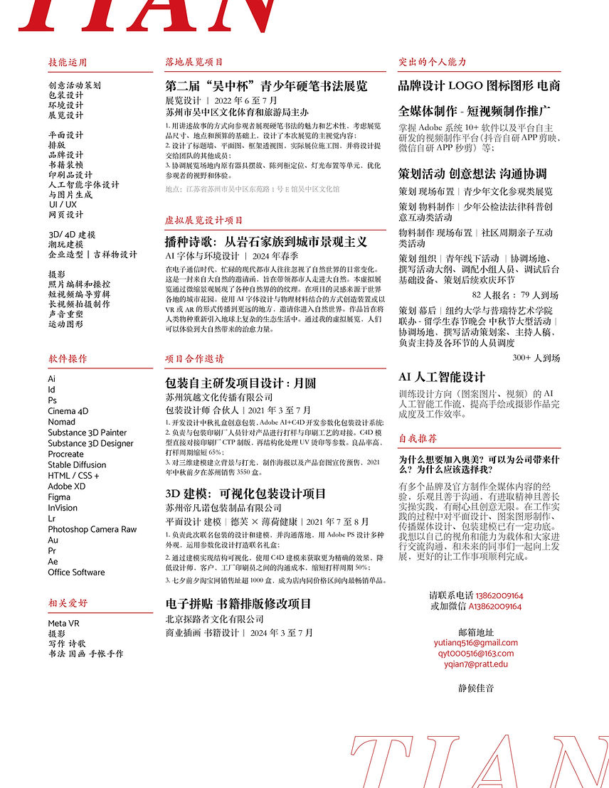
2024
最新中文版P1
共2页
电脑阅览更佳
如遇手机版小字模糊
详情请看pc端。
或询问我
获得pdf版简历
中文版
P2/2
2023
ENGLISH VISION
P1/2
ENGLISH VISION
P2/2
bottom of page